System Operation
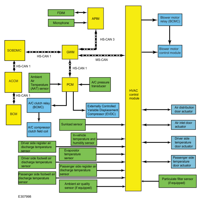
System Diagram
| Item | Description |
|---|---|
| 1 | FDIM |
| 2 | Microphone |
| 3 | APIM |
| 4 | GWM |
| 5 | Ambient Air Temperature (AAT) sensor |
| 6 | PCM |
| 7 | A/C pressure transducer |
| 8 | A/C clutch relay ( BCMC) |
| 9 | A/C compressor clutch field coil |
| 10 | Externally Controlled Variable Displacement Compressor (EVDC) |
| 11 | Sunload sensor |
| 12 | In-vehicle temperature and humidity sensor |
| 13 | Evaporator temperature sensor |
| 14 | HVAC control module |
| 15 | Air distribution door actuator |
| 16 | Temperature door actuator |
| 17 | Passenger side temperature door actuator |
| 18 | Air inlet door actuator |
| 19 | Blower motor relay (BCMC) |
| 20 | Blower motor control module |
| 21 | Driver side register air discharge temperature sensor |
| 22 | Passenger side register air discharge temperature sensor |
| 23 | Driver side footwell air discharge temperature sensor |
| 24 | Ambient air quality sensor (if equipped) |
| 25 | Passenger side footwell air discharge temperature sensor |
| 26 | SOBDMC |
| 27 | ACCM |
| 28 | BCM |
| 29 | Particulate filter sensor (if equipped) |
Network Message Chart
ACCM - Module Network Input Messages
| Broadcast Message | Originating Module | Message Purpose |
|---|---|---|
| Ambient air temperature filtered | PCM \ PCM_ HEV | This message contains the climate control system controls ambient air temperature information. |
| Ignition status | BCM | This message sends ignition status to the A/C electric compressor for remote start and voltage/power consumption. |
| View configuration data | BCM | This message informs the ACCM of the available systems which can affect the A/C electric compressor operation. |
APIM - Module Network Input Messages
| Broadcast Message | Originating Module | Message Purpose |
|---|---|---|
| Climate control button status | HVAC | This message contains the climate control button status. |
| Climate control temperature display | HVAC | This message contains the HVAC temperature setting. |
| Front blower indicator | HVAC | This message contains the HVAC blower motor setting for the touch screen display. |
| Temperature unit selection | HVAC control module | This message contains the IPC temperature setting. |
| Outside Air Temperature | HVAC control module | This message contains the Ambient Air Temperature information for the FDIM touchscreen outside air temperature display. |
GWM - Module Network Input Messages
| Broadcast Message | Originating Module | Message Purpose |
|---|---|---|
| FCIMB button state | FCIMB | This message contains the gas particulate filter status. |
| Gas particulate filter display | PCM | This message contains the gas particulate filter status. |
HVAC control module - Module Network Input Messages
| Broadcast Message | Originating Module | Message Purpose |
|---|---|---|
| A/C clutch status | PCM | This message contains the A/C compressor clutch status. |
| Ambient air temperature | PCM | This message contains raw value from the ambient temperature sensor. |
| Remote start status | BCM | This message contains the climate control system controls request for remote start. |
PCM \ PCM_ HEV - Module Network Input Messages
| Broadcast Message | Originating Module | Message Purpose |
|---|---|---|
| HVAC A/C request | HVAC control module | This message requests the A/C compressor or A/C electric compressor to be engaged. |
| Evaporator temperature | HVAC control module | This message contains the evaporator temperature. The PCM or PCM_ HEV uses the evaporator temperature to determine the A/C compressor or A/C electric compressor output. |
| Remote start request | HVAC control module | This message contains the climate control system controls for ambient air temperature information. |
The Refrigerant Cycle (Hybrid)
For information regarding basic HVAC system refrigerant operation, refer to the current Ford Web Based Technical Training courses. The following diagram shows the refrigerant system state in each component.
Control System Logic (Hybrid)
Climate control commands are input through and controlled by the HVAC control module. Inputs can also be commanded through voice commands or the touch screen FDIM (part of APIM) (if equipped).
When the SOBDMC of the HEV requests that the ACCM operate the electric compressor. This takes the place of the non-hybrid A/C clutch and relay engagement.
When the customer uses the FDIM touchscreen or voice commands to select any climate control function, the APIM sends a function request message over the HS-CAN3 to the GWM. The GWM sends the requests to the HVAC control module over the MS-CAN. For A/C requests, the GWM sends the request to the SOBDMC and the ACCM over the HS-CAN1.
When the customer directly inputs any climate control function to the HVAC control module, the module sends the request to the GWM over the MS-CAN. For A/C requests, the GWM sends the request to the SOBDMC and the ACCM over the HS-CAN1.
For A/C requests, when all conditions are met, the SOBDMC sends the enable request over the HS-CAN1 to the ACCM.
The HVAC control module requires PMI when it is replaced.
A/C Request (Hybrid)
When A/C is requested, the ACCM engages the A/C electric compressor when all of the following conditions are met:
Compressor control and the evaporator temperature are a function of many parameters, not a straight on off to avoid freezing the evaporator. The PCM monitors multiple temperature sensors correlation including, but not limited to, AAT, CACT, CHT, ECT, IAT, IAT2, MAF, MAPT, TCB and TCIPT Parameter Identifications (PIDs) (as applicable).
This soak period allows the Ambient Air Temperature (AAT) sensor and the other temperature sensors to stabilize and not differ by greater than a calibrated value, typically 18ºC (32.4ºF). If a sensor input is found to be reporting a temperature imbalance the PCM sends a message out to the SOBDMC which does not allow the A/C electric compressor to engage. For more information on PCM sensors, Refer to Powertrain Control/Emissions Diagnosis (PC/ED) manual.
The A/C electric compressor, instead of cycling on and off like a traditional A/C compressor, the SOBDMC raises or lowers the A/C electric compressor speed based on multiple inputs from the PCM and the HVAC control module.
The Refrigerant Cycle (Non - Hybrid)
For information regarding basic HVAC system refrigerant operation, refer to the current Ford Web Based Technical Training courses. The following diagram shows the refrigerant system state in each component.
The following are characteristics of the DATC system:
A/C Flow and State (3.0L EcoBoost)
| Item | Description |
|---|---|
| 1 | High pressure liquid |
| 2 | Low pressure liquid |
| 3 | High pressure vapor |
| 4 | Low pressure vapor |
Control System Logic (Non Hybrid)
The DATC system controls are in one or more locations depending on vehicle option content:
When the FDIM touchscreen or voice commands are used and A/C is selected, the APIM sends the request message over the HS-CAN3 to the GWM. The GWM sends the request to the PCM over the HS-CAN1. The PCM controls the A/C clutch relay. The GWM also sends the request to the HVAC control module over the MS-CAN.
When the customer inputs an A/C request into the HVAC control module, the module sends the request to the GWM over the MS-CAN. The GWM sends the request to the PCM over the HS-CAN1. The PCM controls the A/C clutch relay. The GWM also sends the request to the HVAC control module over the MS-CAN.
The HVAC control module requires PMI when it is replaced.
A/C Request (Non Hybrid)
When an A/C request is received by the PCM, the PCM engages the A/C clutch relay when all of the following conditions are met:
Compressor control and the evaporator temperature are a function of many parameters, not just a straight on/off, to avoid freezing the evaporator. The PCM monitors multiple temperature sensors for correlation including, but not limited to, AAT, CACT, CHT, ECT, IAT, IAT2, MAF, MAPT, TCB and TCIPT Parameter Identifications (PIDs) (as applicable). The PCM runs this logic after an engine off and a calibrated soak period, typically 6 to 8 hours. This soak period allows the Ambient Air Temperature (AAT) sensor and the other temperature sensors to stabilize and not differ by greater than a calibrated value, typically 18ºC (32.4ºF). If a sensor input is found to be reporting a temperature imbalance the PCM does not allow the A/C clutch to engage. For more information on PCM sensors, Refer to Powertrain Control/Emissions Diagnosis (PC/ED) manual.
The PCM monitors the discharge pressure measured by the A/C pressure transducer. The PCM interrupts A/C compressor operation in the event the A/C pressure transducer indicates high system discharge pressures. It is also used to sense low charge conditions. If the pressure is below a predetermined value for a given ambient temperature, the PCM does not allow the A/C clutch to engage.
Rear Climate Control
For system operation and component description information on the rear climate control system,
Refer to: Rear Climate Control - System Operation and Component Description (412-02A Rear Climate Control, Description and Operation).
Supplemental Heating
For system operation and component description information on the supplemental heating climate control system,
Refer to: Supplemental Climate Control - System Operation and Component Description (412-03 Supplemental Climate Control, Description and Operation).
Heating and Ventilation (Hybrid and Non Hybrid)
The heating and ventilation system:
The HEV is equipped with an Exhaust Manifold and Catalytic Converter Assembly with coolant passages to heat engine coolant more rapidly, speeding up passenger compartment heating in cold temperatures.
The heating and ventilation system uses a reheat method to provide conditioned air to the passenger compartment. Temperature blending is controlled by temperature doors, which regulate the amount of air that flows through and around the heater core, where it is then mixed and distributed. All airflow from the blower motor passes through the A/C evaporator core.
Instrument Panel Console Switch Assembly - Auto Start-Stop Deactivation Switch (if equipped)
The Instrument Panel Console Switch Assembly - Auto Start-Stop deactivation switch is available on vehicles equipped with Auto Start- Stop feature only. Auto Start-Stop deactivation switch is a momentary contact switch that includes a LED indicator. This switch is used to deactivate the Auto Start-Stop mode. Refer to the Owner's Literature, Unique Driving Characteristics, for full Auto Start-Stop enabling/disabling information.
Air Handling (Hybrid and Non Hybrid)
There are 4 door actuators that control the air flow into the passenger compartment:
All of the door actuators contain a reversible electric motor and a potentiometer. The potentiometer circuit consists of a 5-volt reference signal connected to one end of a variable resistor, and a signal ground connected to the other. A signal circuit is connected to a contact wiper, which is driven along the variable resistor by the actuator shaft. The signal to the HVAC control module from the contact wiper indicates the position of the actuator door. The HVAC control module powers the actuator motors to move the doors to the desired positions. The desired door positions are calculated by the HVAC control module based on the set temperature, in-vehicle temperature, ambient air temperature and sunload.
When an airflow mode, desired temperature, fresh air, or recirculation mode is selected, the HVAC control module moves the actuator motor in the desired direction.
The HVAC control module may adjust the air inlet door based on the in-vehicle temperature and humidity sensor information to maintain the desired humidity of the passenger cabin air.
The HVAC control module sends a PWM signal to the blower motor speed control to regulate the blower speed as necessary. The blower motor speed control provides variable ground feed for the blower motor based on the input from the HVAC control module. A delay function provides a gradual increase or decrease in blower motor speed under all conditions.
AUTO (Hybrid and Non Hybrid)
When AUTO is selected:
OFF (Hybrid and Non Hybrid)
When OFF is selected:
MAX A/C (Hybrid and Non Hybrid)
When MAX A/C is selected:
PANEL (Hybrid and Non Hybrid)
When PANEL mode is selected:
PANEL/FLOOR (Hybrid and Non Hybrid)
When PANEL/FLOOR mode is selected:
FLOOR (Hybrid and Non Hybrid)
When FLOOR mode is selected:
FLOOR/DEFROST (Hybrid and Non Hybrid)
When FLOOR/DEFROST mode is selected:
MAX DEFROST (Hybrid and Non Hybrid)
When MAX DEFROST mode is selected:
Remote Start - Message Center Set To Auto (Hybrid and Non Hybrid)
Remote start is an optional feature available on this vehicle. In addition to being able to start the vehicle remotely, the remote start feature also utilizes other vehicle systems to increase the level of comfort to the vehicle occupants upon entering the vehicle. For additional information on the remote start feature and the other vehicle systems, refer to the Owner's Literature.
Set the climate control to operate in Auto mode through the information display controls: Remote Start > Climate Control > Heater–A/C > Auto. The climate control system automatically sets the interior temperature to 72°F (22°C). Refer to the Owner's Literature for more information.
When the factory remote start feature is used, the DATC system automatically sets certain parameters in an attempt to achieve a comfortable cabin temperature. These parameters are set based on multiple inputs including the in-vehicle temperature and humidity, sunload and outside air temperature sensors.
Remote Start - Message Center Set To Last User Settings (Hybrid and Non Hybrid)
Remote start is an optional feature available on this vehicle. In addition to being able to start the vehicle remotely, the remote start feature also utilizes other vehicle systems to increase the level of comfort to the vehicle occupants upon entering the vehicle. For additional information on the remote start feature and the other vehicle systems, refer to the Owner's Literature.
Set the climate control to operate using the last climate control settings through the information display controls: Remote Start > Climate Control > Heater–A/C > Last Settings. The climate control system automatically uses the settings last selected before the vehicle was turned off. The climate control system cannot be adjusted during remote start operation. Turn the ignition on to return the system to its previous settings. Refer to the Owner's Literature for more information.
Component Description
HVAC Control Module - Dual Automatic Temperature Control (DATC) (Hybrid and Non Hybrid)
The DATC system uses the HVAC control module, and it also controls the outputs for rear window defrost and climate controlled seats. For details on the HVAC control module communication, refer to Control System Logic in this section.
The HVAC control module utilizes a Field-Effect Transistor (FET) protective circuit strategy for its actuator outputs. Output load (current level) is monitored for excessive current (typically short circuits) and is shut down (turns off the voltage or ground provided by the module) when a fault event is detected. A short circuit DTC is stored at the fault event and a cumulative counter is started.
When the demand for the output is no longer present, the module resets the Field-Effect Transistor (FET) circuit protection to allow the circuit to function. The next time the driver requests a circuit to activate that has been shut down by a previous short (Field-Effect Transistor (FET) protection) and the circuit is still shorted, the Field-Effect Transistor (FET) protection shuts off the circuit again and the cumulative counter advances.
When the excessive circuit load occurs often enough, the module shuts down the output until a repair procedure is carried out. The Field-Effect Transistor (FET) protected circuit has 3 predefined levels of short circuit tolerance based on the harmful effect of each circuit fault on the Field-Effect Transistor (FET) and the ability of the Field-Effect Transistor (FET) to withstand it. A module lifetime level of fault events is established based upon the durability of the Field-Effect Transistor (FET). If the total tolerance level is determined to be 600 fault events, the 3 predefined levels would be 200, 400 and 600 fault events.
When each tolerance level is reached, the short circuit DTC that was stored on the first failure cannot be cleared by a command to clear the Diagnostic Trouble Codes (DTCs). The module does not allow the DTC to be cleared or the circuit to be restored to normal operation until a successful self-test proves that the fault has been repaired. After the self-test has successfully completed (no on-demand Diagnostic Trouble Codes (DTCs) present), DTC U1000:00 and the associated DTC (the DTC related to the shorted circuit) automatically clears and the circuit function returns.
When each level is reached, the DTC associated with the short circuit sets along with DTC U1000:00. These Diagnostic Trouble Codes (DTCs) can be cleared using the module self-test, then the Clear DTC operation on the scan tool. The module never resets the fault event counter to zero and continues to advance the fault event counter as short circuit fault events occur.
If the number of short circuit fault events reach the third level, then Diagnostic Trouble Codes (DTCs) U1000:00 and U3000:49 set along with the associated short circuit DTC. DTC U3000:49 cannot be cleared and a new module must be installed after the repair.
The HVAC control module requires Programmable Module Installation (PMI) when it is replaced.
Particulate Sensor (if equipped)
The message center provides warning messages to inform the driver about the gas particulate filter status. The PCM provides the gas particulate filter status message to the GWM over the HS-CAN1. The GWM provides the gas particulate filter status message to the IPC over the HS-CAN3.
Ambient Air Quality Sensor (if equipped)
The ambient air quality sensor is an input to the HVAC control module. When pollution and bad odors coming from the external environment are detected, the air inlet door automatically closes.
Outside Air Temperature Display
The Ambient Air Temperature (AAT) sensor is hardwired to the PCM through separate input and return circuits. The PCM provides a reference voltage to the Ambient Air Temperature (AAT) sensor and monitors the change in voltage resulting from changes in resistance as determined by outside air temperature. The PCM filters the ambient air temperature input and sends the data to the GWM through the HS-CAN1. The GWM sends the air ambient temperature filtered message to the HVAC control module over the MS-CAN. The HVAC control module returns the message as the Outside Air Temperature message to the GWM. The GWM sends outside air temperature message to the APIM for the touchscreen to display the outside air temperature.
The PCM is programmed to update the messaged outside temperature data at different rates depending on several criteria to prevent false temperature displays due to a condition known as heat soaking. Heat soaking is where the outside air temperature is hotter in the location of the Ambient Air Temperature (AAT) sensor than the actual outside air temperature.
When the sensed outside temperature rises, the display updates slowly at varying rates based on vehicle speed. When the sensed outside temperature drops, the display updates more quickly following the drop experienced by the Ambient Air Temperature (AAT) sensor.
After replacing an Ambient Air Temperature (AAT) sensor, the sensor data must be reset by either driving the vehicle at speeds consistently about 20 MPH for at least 5 minutes to update the filtered data or perform the multiple button press reset procedure to update to the current raw value.
The multiple button reset for the Ambient Air Temperature (AAT) sensor is as follows:
Blower Motor Control Module
The blower motor and the blower motor speed control are combined into one assembly called the blower motor control module. The blower motor pulls air from the air inlet and forces it into the climate control housing and the plenum chamber where it is mixed and distributed. The blower motor speed control uses a PWM signal from the HVAC control module to determine the desired blower speed and varies the ground feed for the blower motor to control the speed.
Evaporator Core
The evaporator core is an aluminum tube and fin design heat exchanger located in the climate control housing. A mixture of liquid refrigerant and oil enters through the evaporator core inlet tube and exits out of the evaporator core through the evaporator core outlet tube as a vapor. During A/C compressor operation, airflow from the blower motor is cooled and dehumidified as it flows through the evaporator core fins.
Heater Core
The heater core, located in the climate control housing, consists of fins and tubes arranged to extract heat from the engine coolant and transfer it to air passing through the heater core.
Climate Control Housing
The climate control housing directs airflow from the blower motor through the evaporator core and heater core. All airflow from the blower motor passes through the evaporator core. The airflow is then directed through or around the heater core by the temperature door(s). After passing through the heater core, the airflow is distributed to the selected outlet by the airflow mode doors.
Air Distribution Door Actuator
The air distribution door actuator contains a reversible electric motor and a potentiometer. The potentiometer allows the HVAC control module to monitor the position of the airflow mode door.
Air Inlet Door Actuator
The air inlet door actuator contains a reversible electric motor and a potentiometer. The potentiometer allows the HVAC control module to monitor the position of the air inlet door.
Temperature Door Actuator
The temperature door actuator contains a reversible electric motor and potentiometer. The potentiometer allows the HVAC control module to monitor the position of the temperature door.
Passenger Side Temperature Door Actuator
The passenger side temperature door actuator contains a reversible electric motor and potentiometer. The potentiometer allows the HVAC control module to monitor the position of the temperature door.
A/C Pressure Transducer
The PCM monitors the discharge pressure measured by the A/C pressure transducer. As the refrigerant pressure changes, the resistance of the A/C pressure transducer changes. It is not necessary to recover the refrigerant before removing the A/C pressure transducer.
A 5-volt reference voltage is supplied to the A/C pressure transducer from the PCM. The A/C pressure transducer receives a ground from the PCM. The A/C pressure transducer then sends a voltage to the PCM to indicate the A/C refrigerant pressure.
Evaporator Temperature Sensor
The evaporator temperature sensor contains a thermistor. The sensor varies its resistance with the temperature. As the temperature rises, the resistance falls. As the temperature falls, the resistance rises. The evaporator temperature sensor is an input to the HVAC control module and the information is relayed to the PCM over the CAN. If the evaporator temperature is below approximately 1°C (33.8°F), the PCM does not allow the A/C compressor to operate.
Air Discharge Temperature Sensors
There are 4 air discharge temperature sensors in the DATC system:
The air discharge temperature sensors contain a thermistor and are inputs to the HVAC control module. The sensors vary their resistance with the temperature. As the temperature rises, the resistance falls. As the temperature falls, the resistance rises. The HVAC control module uses the sensor information to maintain the desired temperature of the passenger cabin air.
In-Vehicle Temperature And Humidity Sensor
The in-vehicle temperature and humidity sensor contains a thermistor and a sensing element which separately measures the in-vehicle air temperature and the humidity, then sends those readings to the HVAC control module. The in-vehicle temperature and humidity sensor has an electric fan within the sensor that draws in-vehicle air across the two sensing elements. The HVAC control module may adjust the air inlet door based on the in-vehicle temperature and humidity sensor information to maintain the desired humidity of the passenger cabin air.
Sunload Sensor
The sunload sensor supplies information to the HVAC control module indicating the intensity of the sun on the vehicle. The HVAC control module compensates high sun load with higher blower and reduced discharge temperatures.
Externally Controlled Variable Displacement A/C Compressor
NOTE: Proper Air Conditioning (A/C) system diagnosis on a vehicle's compressor is dependent on correct refrigerant system charge and tested in ambient temperatures above 21.1°C (70°F).
The externally controlled variable displacement compressor has:
Variable displacement compressors have a swash plate that rotates to reciprocate pistons, which compresses refrigerant. Variable displacement compressors change the swash plate angle to change the refrigerant displacement. The externally controlled variable displacement compressor changes the swash plate angle in response to an electrical signal from the PCM. The externally controlled variable displacement compressor manages displacement by controlling refrigerant differential pressure before and after a throttle at the discharge side; achieving precise cooling capability control in response to cabin environment and driving conditions.
The PCM sends a PWM signal to the solenoid in the compressor to control the compressor displacement based upon the:
A/C Electric Compressor
NOTE: Refer to Specifications in Group 412 for the appropriate refrigerant and refrigerant oil. The refigerant and refrigerant oil listed are the only oils to be used as the refrigerant system lubricant for electric vehicles. Addition of any oil other than the referred to oils for the refrigerant system will damage the A/C electric compressor and contaminate the refrigerant system. Use the oil adding procedure specified for this vehicle when installing a new A/C electric compressor.
NOTE: For Hybrid Electric Vehicle (HEV) and Plug-In Hybrid Electric Vehicle (PHEV) vehicles, the A/C electric compressor may run and airflow may be felt when the climate control is off to provide cooling to the battery.
Refer to Refrigerant Oil Adding procedure in Group 412.
The ACCM is an integral part of the A/C electric compressor and cannot be removed from or serviced separately. The ACCM has both low voltage and high voltage connections. The ACCM requires a low voltage system operating voltage between 9 and 16 volts. The ACCM also requires high voltage system operating voltage between 140 and 350 volts. For more ACCM and A/C electric compressor information
Refer to: Climate Control System (412-00 Climate Control System - General Information, Diagnosis and Testing).
The A/C electric compressor allows for A/C operation to continue even when the vehicle is in full electric mode and the gasoline engine is not running.
Condenser
The A/C condenser is an aluminum fin-and-tube design heat exchanger. It cools compressed refrigerant gas by allowing air to pass over fins and tubes to extract heat, and condenses gas to liquid refrigerant as it is cooled.
Receiver Drier
The receiver drier stores high-pressure liquid and the desiccant bag mounted inside the receiver drier removes any retained moisture from the refrigerant.
Thermostatic Expansion Valve (TXV)
The Thermostatic Expansion Valve (TXV) is located at the evaporator core inlet and outlet tubes at the center rear of the engine compartment. The TXV provides a restriction to the refrigerant flow and separates the low-pressure and high-pressure sides of the refrigerant system. Refrigerant entering and exiting the evaporator core passes through the TXV through 2 separate flow paths. An internal temperature sensing bulb senses the temperature of the refrigerant flowing out of the evaporator core and adjusts an internal pin-type valve to meter the refrigerant flow into the evaporator core. The internal pin-type valve decreases the amount of refrigerant entering the evaporator core at lower temperatures and increases the amount of refrigerant entering the evaporator core at higher temperatures.
Service Gauge Port Valves
| Item | Description | Torque |
|---|---|---|
| 1 | Low-pressure service gauge port valve cap | 0.8 Nm (7 lb-in) |
| 2 | Low-pressure service gauge port valve | — |
| 3 | Low-pressure Schrader-type valve | 2.26 Nm (20 lb-in) |
| 4 | High-pressure Schrader-type valve | 3.4 Nm (30 lb-in) |
| 5 | High-pressure service gauge port valve | — |
| 6 | High-pressure service gauge port valve cap | 0.8 Nm (7 lb-in) |
The service gauge port fitting is an integral part of the refrigerant line or component.
Refrigerant System Dye
A fluorescent dye wafer is added to the receiver drier desiccant bag at the factory to assist in refrigerant system leak diagnosis. This fluorescent dye wafer dissolves after about 30 minutes of continuous A/C operation. It is not necessary to add additional dye to the refrigerant system before diagnosing leaks, even if a significant amount of refrigerant has been removed from the system.
Replacement desiccant bags, either separately or part of the receiver drier assembly, are equipped with a new fluorescent dye wafer. It is not necessary to add additional dye to the refrigerant system before diagnosing leaks. If the system has been out of refrigerant through the winter the dye at the leak point may have oxidized and may not fluoresce. If this happens, recharge and operate the A/C system to circulate the oil and allow any residual dye to show up at the leak point. It is important to understand that dye adheres to the oil not the refrigerant; the refrigerant carries the oil out of the leak point.
NOTE: Check for leaks using a Rotunda-approved UV lamp and dye enhancing glasses.
Refer to: Fluorescent Dye Leak Detection - Vehicles With: R134A Refrigerant (412-00 Climate Control System - General Information, General Procedures).
or Refer to: Fluorescent Dye Leak Detection - Vehicles With: R1234YF Refrigerant (412-00 Climate Control System - General Information, General Procedures).
Description and Operation - Climate Control System - Overview
Diagnosis and Testing - Climate Control SystemWARNING: Airbags can kill or injure a child in a child restraint. Never place a rear-facing child restraint in front of an active airbag. If you must use a forward-facing child restraint in the front seat, move the seat upon which the child restraint is installed all the way back.
